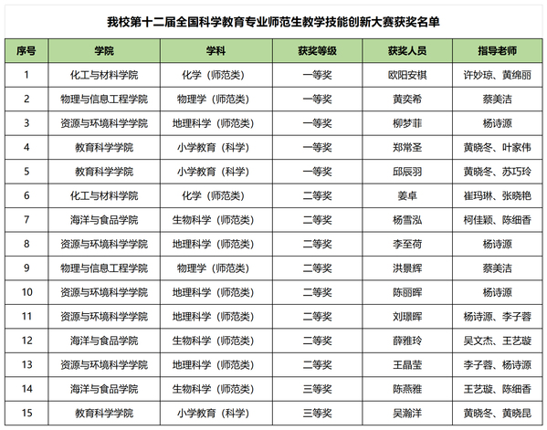
11月1日至4日,第十二届全国科学教育专业师范生教学技能创新大赛在南京举办。此次比赛我校共15名学生参加现场决赛,最终获一等奖5项,二等奖8项、三等奖2项,学校获得优秀组织奖。

本届大赛由中国青少年科技教育工作者协会主办,中国青少年科技教育工作者协会科学教师教育专委会和江苏第二师范学院承办。大赛分初赛和决赛,初赛包括科学教学技能展示和科技教育活动方案展示,决赛包括即席演讲、在线模拟上课、现场评委提问三个环节。大赛共收到全国105所院校1190名选手提交的作品,共有504名选手参加现场决赛。

学校历来重视师范生专业技能培养,注重鼓励、引导学生积极参与学科技能竞赛,此次比赛学校选派经验丰富的老师全程组织、指导。参赛选手表示,通过比赛开拓了思路和眼界,提升了专业技能,丰富了教育教学手段。(教务处)
