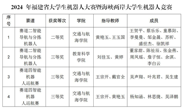
12月7日至8日,2024年福建省大学生机器人大赛暨海峡两岸大学生机器人竞赛在厦门大学举行。经过激烈角逐,我校学子在竞赛中荣获二等奖1项、三等奖3项。



本次活动由省教育厅主办,厦门大学承办,金门大学协办,涵盖新工科教育论坛、产教论坛、海峡两岸青年学子交流会、指导教师交流会以及机器人大赛等多个活动环节,吸引了来自海峡两岸20多所学校的师生以及专家学者、科技企业代表等600多人参与。大赛共设置6个赛道,包括步兵机器人竞速赛、智能导航与分拣机器人、智慧校园ROS机器人、智能机器人巡航赛、机器视觉与系统创新以及篮球机器人仿真赛,涵盖机器人领域的多个前沿技术,紧密结合工业真实场景和实际应用需求,全面考察了学生的创新能力和实践水平。(交通与航海学院)
