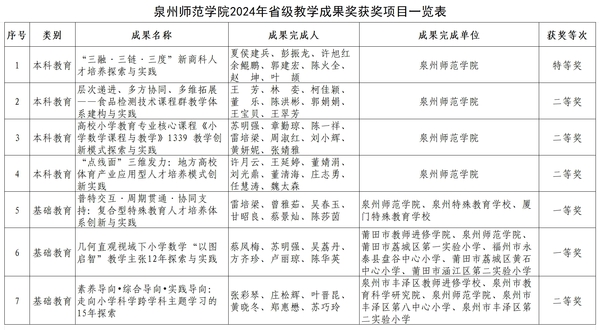
近日,福建省教育厅公布了2024年省级教学成果奖获奖项目,我校7项成果获奖。其中本科教育特等奖1项、二等奖3项,基础教育一等奖1项,另有2项参与完成的基础教育教学成果分别获得一等奖和二等奖。

学校历来重视教学成果奖的培育与建设,遵循教育教学规律和学校实际,通过积极宣传、广泛调研、公开遴选、强强联合、择优培育等方式,遴选推荐了7项本科教育教学成果、1项基础教育教学成果参评2024年福建省教学成果奖。
教学成果奖是对学校人才培养工作和教育教学改革成果的重要检阅和展示。本次获奖是学校建设特色鲜明的一流应用型大学的创新性成果,充分显示了学校近年来在人才培养模式改革、课程建设、实践教学等方面的特色与成效。
下一步,学校将充分发挥优秀教学成果的示范带动作用,继续坚守育人初心,落实立德树人根本任务,聚焦内涵建设与特色发展,不断优化人才培养结构,改革人才培养范式,着力建设一流本科教育,推动学校人才培养质量和教育教学水平再上新台阶。(教务处)
